电脑桌面
添加心语文创素材库到电脑桌面
安装后可以在桌面快捷访问

XX镇农村人居环境整治问题“四项清单”整改台账.docxVIP免费原创优质

XX镇农村人居环境整治问题“四项清单”整改台账.docx_第1页
XX镇农村人居环境整治问题“四项清单”整改台账.docx_第2页
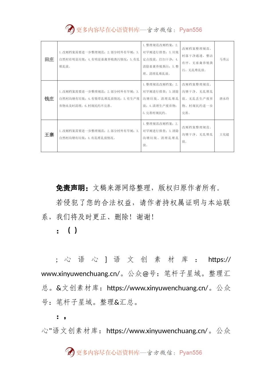
XX镇农村人居环境整治问题“四项清单”整改台账村别问题工作任务具体标准责任人陈庙1.改厕档案需要进一步整理规范;2.有柴草乱堆乱放情况;3.个别废旧广告牌未及时清理;4.村规民约不完善。1.整理规范改厕档案;2.整理、清理乱堆乱放和废旧广告牌;3.完善村规民约。改厕档案整理规范、无乱堆乱放和废旧广告牌、村规民约进一步完善。陈可平肖口1.改厕档案需要进一步整理规范;2.自然村沟塘有垃圾;3.有柴草乱堆乱放情况;4.个别废旧广告牌未及时清理;5.村规民约不完善。1.整理规范改厕档案;2.整理、清理乱堆乱放和废旧广告牌、沟塘垃圾;3.完善村规民约。改厕档案整理规范、无乱堆乱放和废旧广告牌、沟塘干净、村规民约进一步完善。王建邢小街1.改厕档案需要进一步整理规范;2.部分村外有旱厕;3.自然村沟塘有垃圾;4.有柴草乱堆乱放情况;5.个别废旧广告牌未及时清理;6.村规民约不完善。1.整理规范改厕档案;2.对旱厕进行排查;3.整理、清理乱堆乱放和废旧广告牌、沟塘垃圾;4.完善村规民约。改厕档案整理规范、无乱堆乱放和废旧广告牌、沟塘干净、村规民约进一步完善。邢丙利马寨1.改厕档案需要进一步整理规范;2.自然村房前有污水、垃圾;3.有柴草乱堆乱放情况;4.个别废旧广告牌未及时清理;5.村规民约不完善。1.整理规范改厕档案;2.整理、清理乱堆乱放和废旧广告;3.通知居民房前屋后打扫干净,不能有污水和垃圾;4.完善村规民约。改厕档案整理规范、无乱堆乱放和废旧广告牌、房前屋后干净、村规民约进一步完善。陈素云毛庄1.改厕档案需要进一步整理规范;2.部分村外有旱厕;3.自然村有明显垃圾;4.村规民约不完善。1.整理...

1、当您付费下载文档后,您只拥有了使用权限,并不意味着购买了版权,文档只能用于自身使用,不得用于其他商业用途(如 [转卖]进行直接盈利或[编辑后售卖]进行间接盈利)。
2、本站所有内容均由合作方或网友上传,本站不对文档的完整性、权威性及其观点立场正确性做任何保证或承诺!文档内容仅供研究参考,付费前请自行鉴别。
3、如文档内容存在违规,或者侵犯商业秘密、侵犯著作权等,请点击“违规举报”。

碎片内容

最新文章

    确认删除?
    官方微信
    • 官方微信
    回到顶部