电脑桌面
添加心语文创素材库到电脑桌面
安装后可以在桌面快捷访问

[工作汇报] 机构编制评估 - XX县机构编制工作开展情况汇报.docxVIP免费原创优质

[工作汇报] 机构编制评估 - XX县机构编制工作开展情况汇报.docx_第1页
[工作汇报] 机构编制评估 - XX县机构编制工作开展情况汇报.docx_第2页
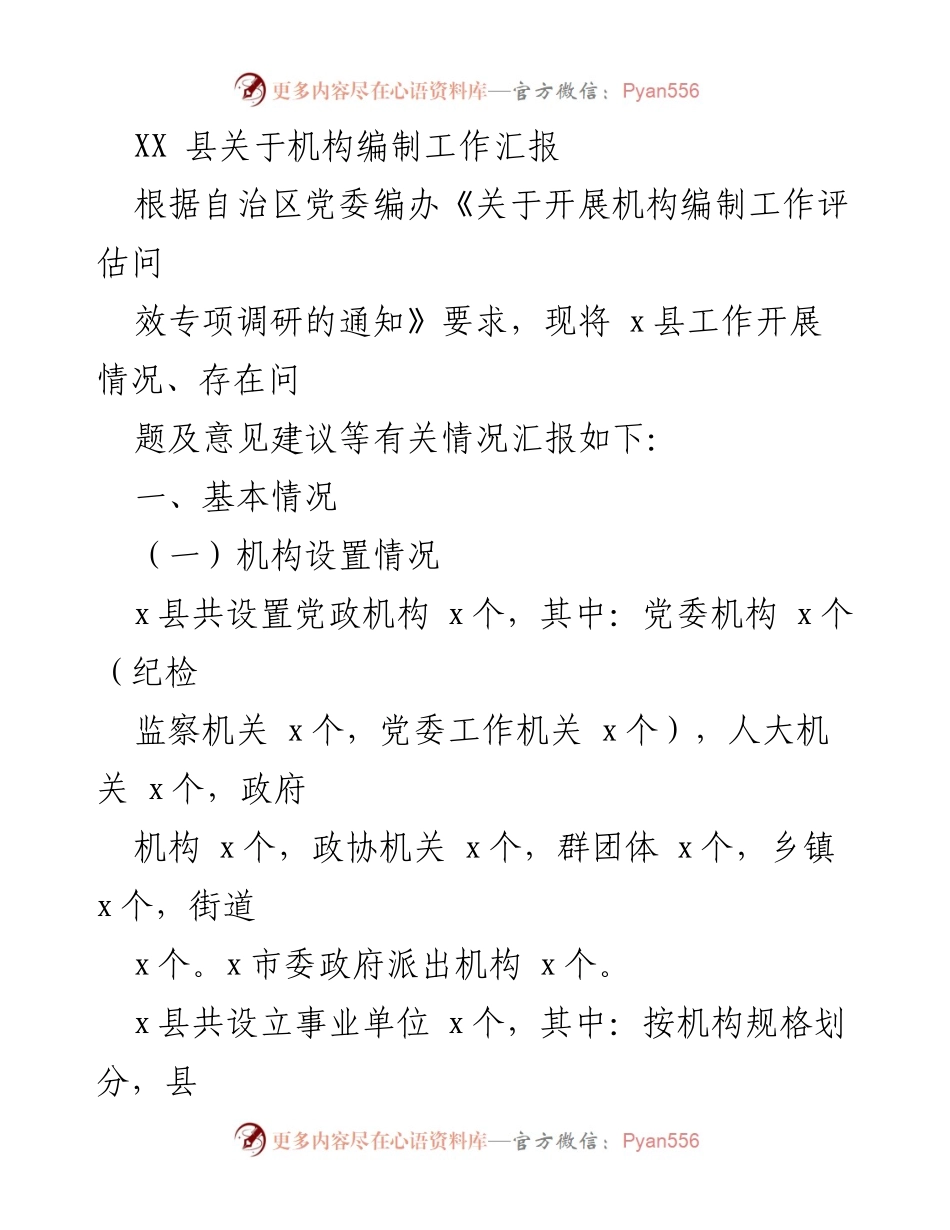
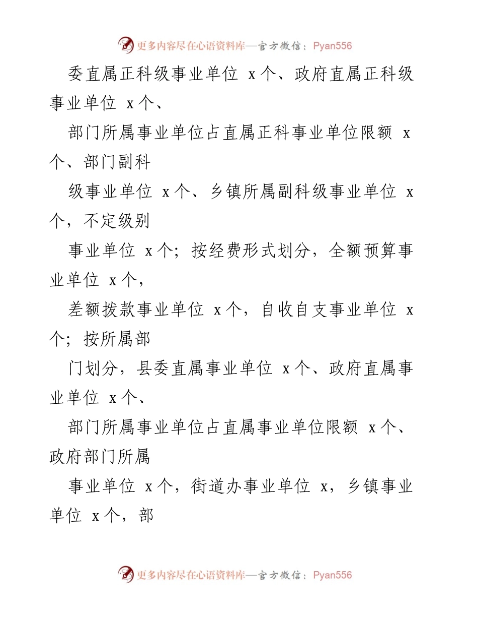
XX县关于机构编制工作汇报根据自治区党委编办《关于开展机构编制工作评估问效专项调研的通知》要求,现将x县工作开展情况、存在问题及意见建议等有关情况汇报如下:一、基本情况(一)机构设置情况x县共设置党政机构x个,其中:党委机构x个(纪检监察机关x个,党委工作机关x个),人大机关x个,政府机构x个,政协机关x个,群团体x个,乡镇x个,街道x个。x市委政府派出机构x个。x县共设立事业单位x个,其中:按机构规格划分,县委直属正科级事业单位x个、政府直属正科级事业单位x个、部门所属事业单位占直属正科事业单位限额x个、部门副科级事业单位x个、乡镇所属副科级事业单位x个,不定级别事业单位x个;按经费形式划分,全额预算事业单位x个,差额拨款事业单位x个,自收自支事业单位x个;按所属部门划分,县委直...

1、当您付费下载文档后,您只拥有了使用权限,并不意味着购买了版权,文档只能用于自身使用,不得用于其他商业用途(如 [转卖]进行直接盈利或[编辑后售卖]进行间接盈利)。
2、本站所有内容均由合作方或网友上传,本站不对文档的完整性、权威性及其观点立场正确性做任何保证或承诺!文档内容仅供研究参考,付费前请自行鉴别。
3、如文档内容存在违规,或者侵犯商业秘密、侵犯著作权等,请点击“违规举报”。

碎片内容

最新文章

    确认删除?
    官方微信
    • 官方微信
    回到顶部