电脑桌面
添加心语文创素材库到电脑桌面
安装后可以在桌面快捷访问

[请示] 党支部换届选举 - 关于召开党员大会进行支部换届选举的请示.docxVIP免费原创优质

[请示] 党支部换届选举 - 关于召开党员大会进行支部换届选举的请示.docx_第1页
[请示] 党支部换届选举 - 关于召开党员大会进行支部换届选举的请示.docx_第2页
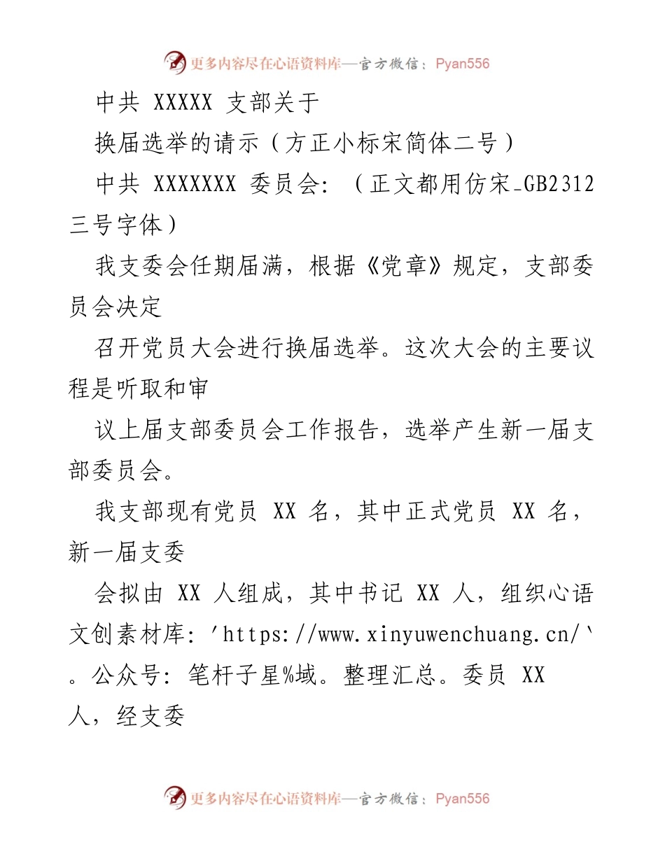
中共XXXXX支部关于换届选举的请示(方正小标宋简体二号)中共XXXXXXX委员会:(正文都用仿宋_GB2312三号字体)我支委会任期届满,根据《党章》规定,支部委员会决定召开党员大会进行换届选举。这次大会的主要议程是听取和审议上届支部委员会工作报告,选举产生新一届支部委员会。我支部现有党员XX名,其中正式党员XX名,新一届支委会拟由XX人组成,其中书记XX人,组织心语文创素材库:'https://www.xinyuwenchuang.cn/`。公众号:笔杆子星%域。整理汇总。委员XX人,经支委会研究新一届支委会候选人,名单如下:XXXX、XXXX。根据选举采取无记名投票方式和差额选心语文创素?材库:https://www.xinyuwenchuang.cn/!。公众号:笔杆子星域。整理汇总。举产生。请求妥否,请批示。附心语文创素材#库:—https://www.xin...

1、当您付费下载文档后,您只拥有了使用权限,并不意味着购买了版权,文档只能用于自身使用,不得用于其他商业用途(如 [转卖]进行直接盈利或[编辑后售卖]进行间接盈利)。
2、本站所有内容均由合作方或网友上传,本站不对文档的完整性、权威性及其观点立场正确性做任何保证或承诺!文档内容仅供研究参考,付费前请自行鉴别。
3、如文档内容存在违规,或者侵犯商业秘密、侵犯著作权等,请点击“违规举报”。

碎片内容

最新文章

    确认删除?
    官方微信
    • 官方微信
    回到顶部