电脑桌面
添加心语文创素材库到电脑桌面
安装后可以在桌面快捷访问

[规范指南] 政府机构与会议 - 政府机构名称及代表职务使用规范.docxVIP免费原创优质

[规范指南] 政府机构与会议 - 政府机构名称及代表职务使用规范.docx_第1页
[规范指南] 政府机构与会议 - 政府机构名称及代表职务使用规范.docx_第2页
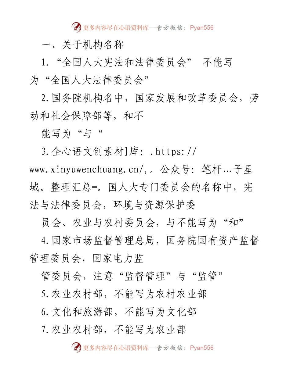
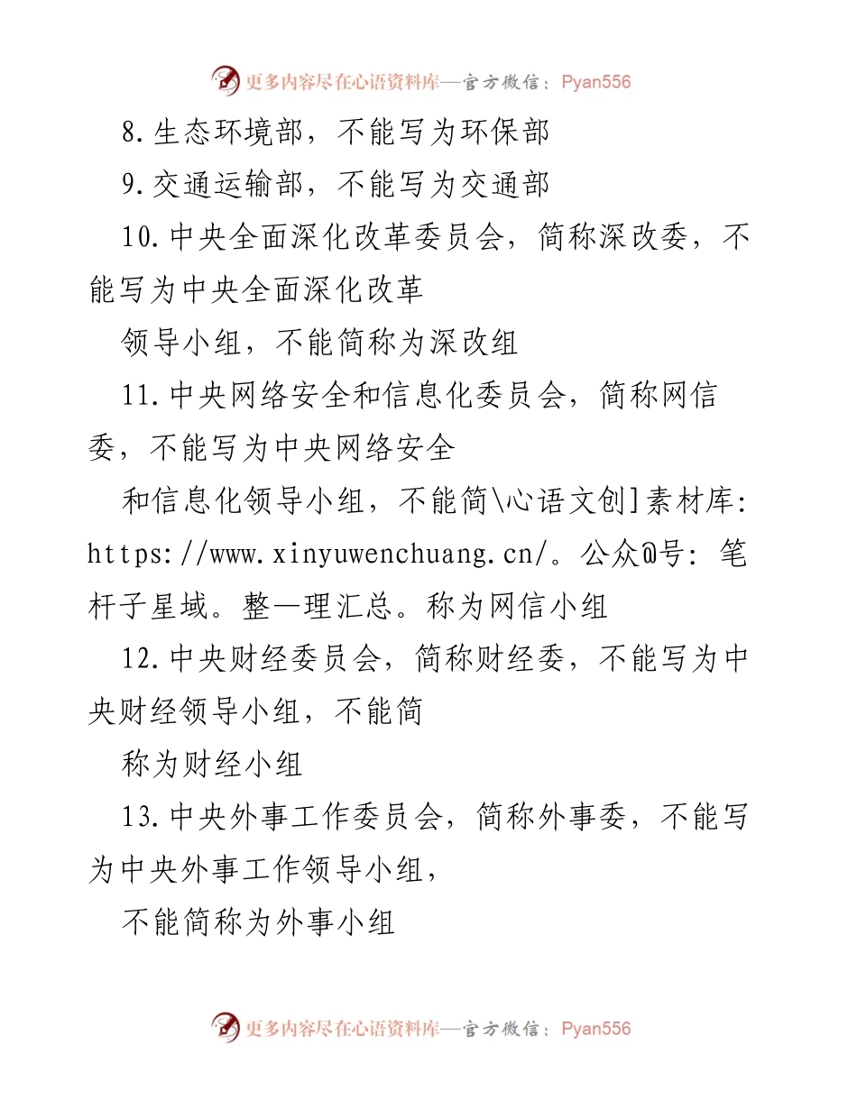
一、关于机构名称1.“全国人大宪法和法律委员会”不能写为“全国人大法律委员会”2.国务院机构名中,国家发展和改革委员会,劳动和社会保障部等,和不能写为“与“3.全心语文创素材]库:.https://www.xinyuwenchuang.cn/,。公众号:笔杆…子星域。整理汇总=。国人大专门委员会的名称中,宪法与法律委员会,环境与资源保护委员会、农业与农村委员会,与不能写为“和”4.国家市场监督管理总局,国务院国有资产监督管理委员会,国家电力监管委员会,注意“监督管理”与“监管”5.农业农村部,不能写为农村农业部6.文化和旅游部,不能写为文化部7.农业农村部,不能写为农业部8.生态环境部,不能写为环保部9.交通运输部,不能写为交通部10.中央全面深化改革委员会,简称深改委,不能写为中央全面深化改革领导小组,不能...

1、当您付费下载文档后,您只拥有了使用权限,并不意味着购买了版权,文档只能用于自身使用,不得用于其他商业用途(如 [转卖]进行直接盈利或[编辑后售卖]进行间接盈利)。
2、本站所有内容均由合作方或网友上传,本站不对文档的完整性、权威性及其观点立场正确性做任何保证或承诺!文档内容仅供研究参考,付费前请自行鉴别。
3、如文档内容存在违规,或者侵犯商业秘密、侵犯著作权等,请点击“违规举报”。

碎片内容

最新文章

    确认删除?
    官方微信
    • 官方微信
    回到顶部