电脑桌面
添加心语文创素材库到电脑桌面
安装后可以在桌面快捷访问

“为”字型排比句40例(6月14日).docxVIP免费原创优质

“为”字型排比句40例(6月14日).docx_第1页
“为”字型排比句40例(6月14日).docx_第2页
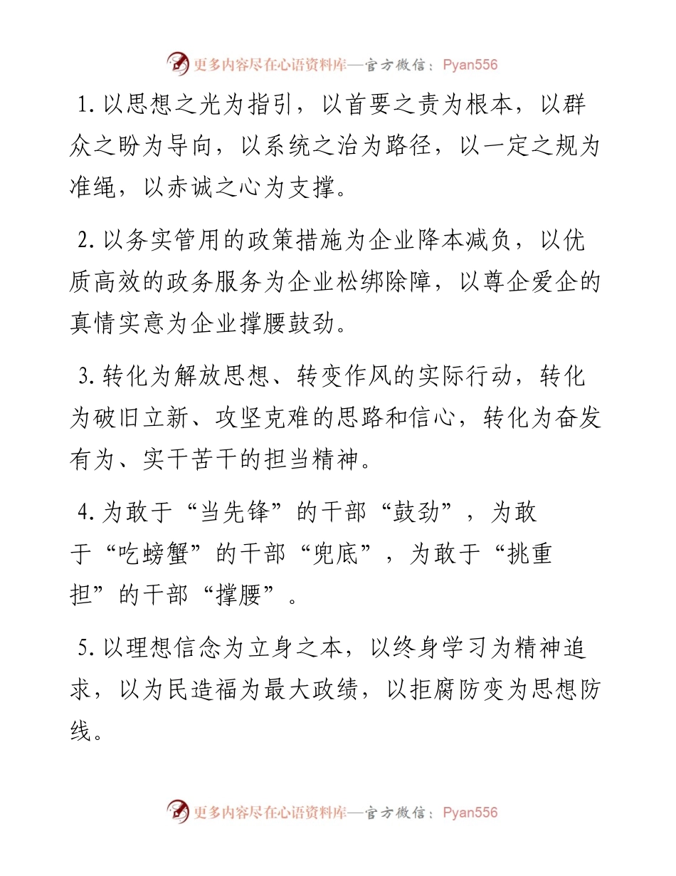
1.以思想之光为指引,以首要之责为根本,以群众之盼为导向,以系统之治为路径,以一定之规为准绳,以赤诚之心为支撑。2.以务实管用的政策措施为企业降本减负,以优质高效的政务服务为企业松绑除障,以尊企爱企的真情实意为企业撑腰鼓劲。3.转化为解放思想、转变作风的实际行动,转化为破旧立新、攻坚克难的思路和信心,转化为奋发有为、实干苦干的担当精神。4.为敢于“当先锋”的干部“鼓劲”,为敢于“吃螃蟹”的干部“兜底”,为敢于“挑重担”的干部“撑腰”。5.以理想信念为立身之本,以终身学习为精神追求,以为民造福为最大政绩,以拒腐防变为思想防线。6.明大德,对党忠诚,身正为范;守公德,一心为民,为民守正;严私德,勤业精业,为人周正。7.奋发有为,雄赳赳、气昂昂;担当勇为,有激情、有热情;敢...

1、当您付费下载文档后,您只拥有了使用权限,并不意味着购买了版权,文档只能用于自身使用,不得用于其他商业用途(如 [转卖]进行直接盈利或[编辑后售卖]进行间接盈利)。
2、本站所有内容均由合作方或网友上传,本站不对文档的完整性、权威性及其观点立场正确性做任何保证或承诺!文档内容仅供研究参考,付费前请自行鉴别。
3、如文档内容存在违规,或者侵犯商业秘密、侵犯著作权等,请点击“违规举报”。

碎片内容

最新文章

    确认删除?
    官方微信
    • 官方微信
    回到顶部