电脑桌面
添加心语文创素材库到电脑桌面
安装后可以在桌面快捷访问

[选票] 党支部换届选举 - 华润电力控股有限公司华南大区粤北新能源公司党支部换届选举选票.docxVIP免费原创优质

[选票] 党支部换届选举 - 华润电力控股有限公司华南大区粤北新能源公司党支部换届选举选票.docx_第1页
[选票] 党支部换届选举 - 华润电力控股有限公司华南大区粤北新能源公司党支部换届选举选票.docx_第2页
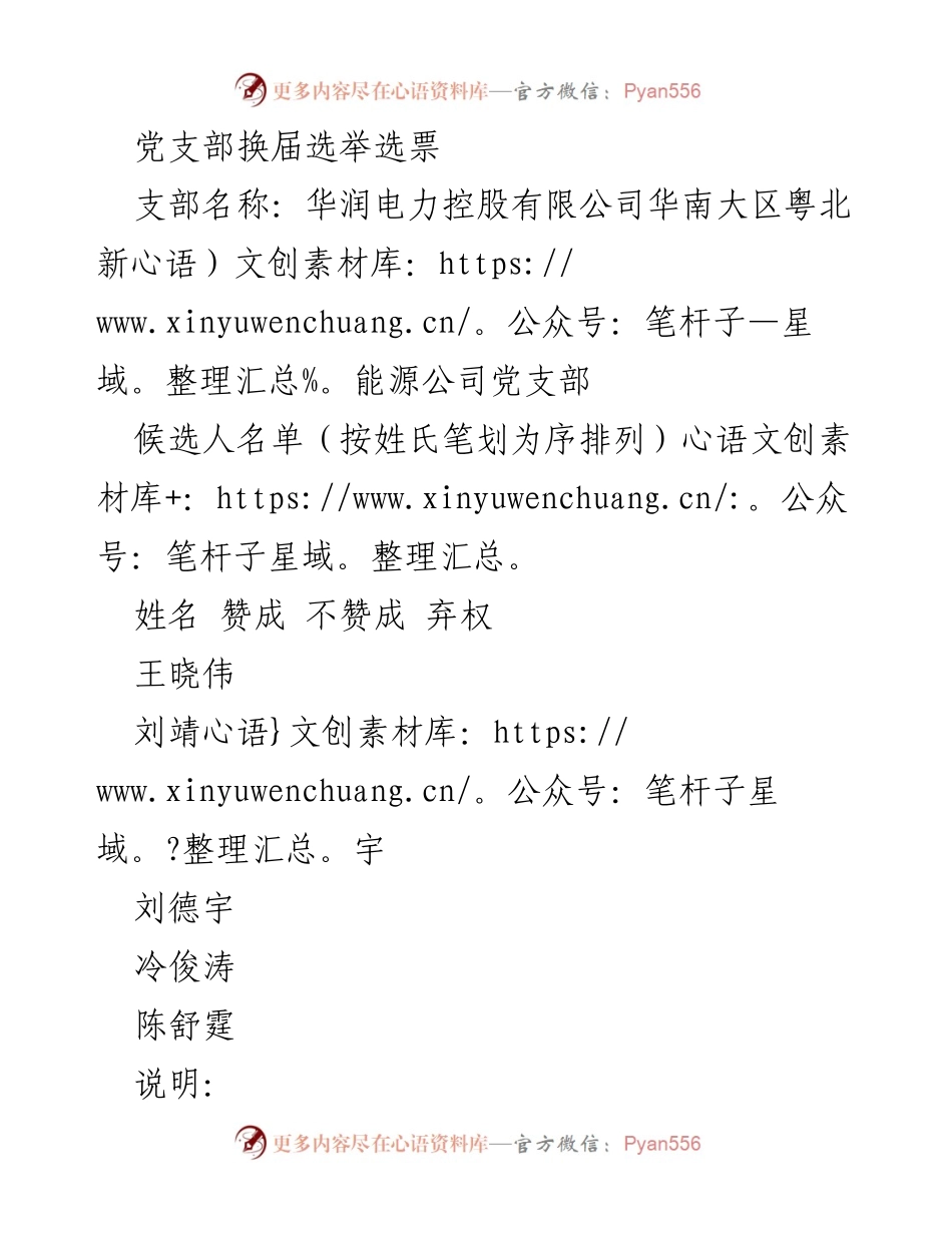
党支部换届选举选票支部名称:华润电力控股有限公司华南大区粤北新心语)文创素材库:https://www.xinyuwenchuang.cn/。公众号:笔杆子—星域。整理汇总%。能源公司党支部候选人名单(按姓氏笔划为序排列)心语文创素材库+:https://www.xinyuwenchuang.cn/:。公众号:笔杆子星域。整理汇总。姓名赞成不赞成弃权王晓伟刘靖心语}文创素材库:https://www.xinyuwenchuang.cn/。公众号:笔杆子星域。?整理汇总。宇刘德宇冷俊涛陈舒霆说明:(1)本次选举为差额选举,应选1人,多选作废,少选有效。(2)赞成上述候选人者,在其姓名后的赞成栏内打“√”;不赞成的在不赞成栏内打“×”;弃权的在弃权栏内打“○”。(3)愿选候选人以外的党员为委员者,在空格内写上被选人的姓名,并在姓名后的赞成栏内打“√”。

1、当您付费下载文档后,您只拥有了使用权限,并不意味着购买了版权,文档只能用于自身使用,不得用于其他商业用途(如 [转卖]进行直接盈利或[编辑后售卖]进行间接盈利)。
2、本站所有内容均由合作方或网友上传,本站不对文档的完整性、权威性及其观点立场正确性做任何保证或承诺!文档内容仅供研究参考,付费前请自行鉴别。
3、如文档内容存在违规,或者侵犯商业秘密、侵犯著作权等,请点击“违规举报”。

碎片内容

最新文章

    确认删除?
    官方微信
    • 官方微信
    回到顶部