电脑桌面
添加心语文创素材库到电脑桌面
安装后可以在桌面快捷访问

发展党员25个步骤(表格化).docxVIP免费原创优质

发展党员25个步骤(表格化).docx_第1页
发展党员25个步骤(表格化).docx_第2页
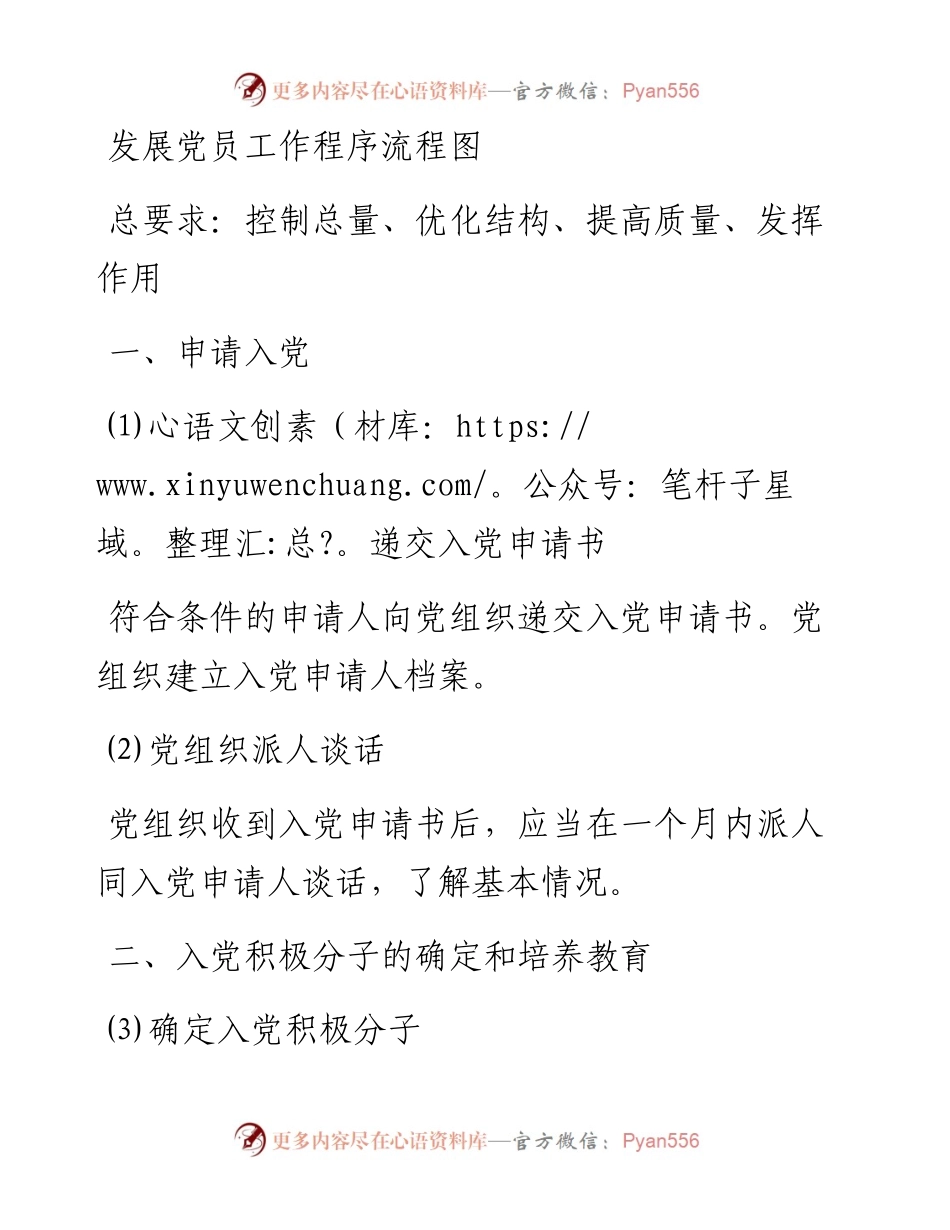
发展党员工作程序流程图总要求:控制总量、优化结构、提高质量、发挥作用一、申请入党⑴心语文创素(材库:https://www.xinyuwenchuang.com/。公众号:笔杆子星域。整理汇:总?。递交入党申请书符合条件的申请人向党组织递交入党申请书。党组织建立入党申请人档案。⑵党组织派人谈话党组织收到入党申请书后,应当在一个月内派人同入党申请人谈话,了解基本情况。二、入党积极分子的确定和培养教育⑶确定入党积极分子采取党员推荐、群团组织推优等方式,在入党申请人中产生入党积极分子人选,由支委会研究决定。入党积极分子本人填写《入党积极分子登记表》。⑷报上级党委备案党支部将入党积极分子报上级党委备案。⑸指定培养联系人党组织应当指定一至两名正式党员作入党积极分子的培养联系人,进行培养联系。⑹培养...

1、当您付费下载文档后,您只拥有了使用权限,并不意味着购买了版权,文档只能用于自身使用,不得用于其他商业用途(如 [转卖]进行直接盈利或[编辑后售卖]进行间接盈利)。
2、本站所有内容均由合作方或网友上传,本站不对文档的完整性、权威性及其观点立场正确性做任何保证或承诺!文档内容仅供研究参考,付费前请自行鉴别。
3、如文档内容存在违规,或者侵犯商业秘密、侵犯著作权等,请点击“违规举报”。

碎片内容

最新文章

    确认删除?
    官方微信
    • 官方微信
    回到顶部